一、产业规模:产业竞争力在国内稳步提升,中药民族药产值占比超过70%。
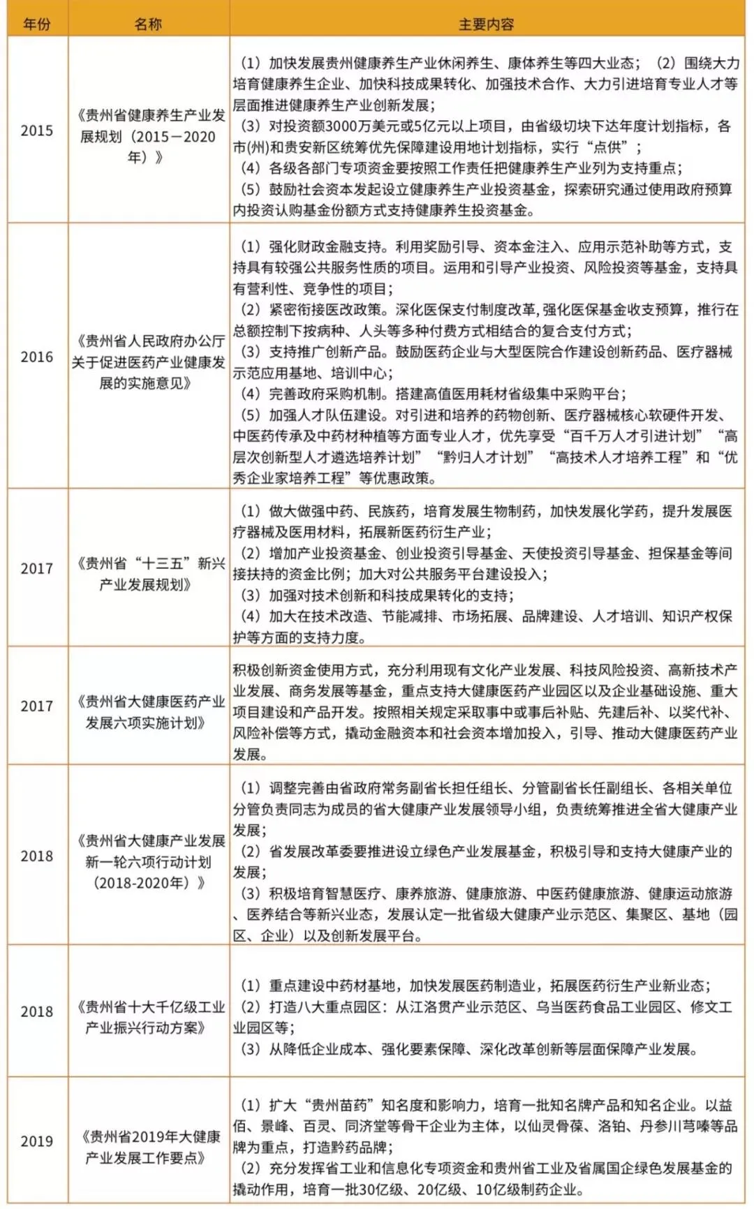
2015年,贵州省人民政府办公厅印发实施《贵州省大健康医药产业发展六项实施计划》(黔府办发〔2015〕26号)。2018年,贵州省大健康医药产业发展领导小组印发《贵州省大健康产业发展新一轮六项行动计划(2018-2020年)》(简称《行动计划》),着力构建“医、养、健、管、游、食”的大健康全产业链体系,培育全省新的经济增长点与支柱产业。
2018年底,《贵州省十大千亿级工业产业振兴行动方案》(简称《行动方案》)中明确提出将包括健康医药产业在内的十大产业,打造成为引领发展、拉动增长、融合创新的支撑性、示范性、带动性核心产业,其中健康医药产业达到千亿元级。
近年来贵州医药行业保持稳步增长态势,尤其是中药民族药产值占比超过70%。根据火石创造数据库数据显示,截至目前,贵州省健康医药产业集聚企业 47658 家,分布在研发、生产、服务和商贸流通等产业链各个环节,其中生产研发类企业上千余家。根据贵州省统计局公开数据显示,截至目前,全省规上医药工业企业(年主营业务收入2000万元及以上)超过 140 家。
二、产业链:构建“医、养、健、管、游、食”的大健康全产业链体系
《行动计划》提出,贵州省要着力构建涵盖以“医”为支撑的健康医药医疗产业、以“养”为支撑的健康养老产业、以“健”为支撑的健康运动产业、以“管”为支撑的健康管理产业、以“游”为支撑的健康旅游产业、以“食”为支撑的健康药食材产业的大健康全产业链,深入推进大健康与大扶贫、大数据、大生态、大旅游的融合发展。
目前,贵州省已形成以中药、民族药为优势产业,以附加值、功能性的保健食品、营养品等药食两用产业,高值医用耗材等医疗器械产业为基础产业,积极布局化药和生物药,同时大力拓展产业新业态、新模式,推动医药大数据等产业发展的格局。
其中,中药、民族药特色优势产业集聚了一批包括益佰、百灵、国药同济堂和健兴等领军型企业等,推出了肺力咳合剂、参芎葡萄糖注射液、银丹心脑通软胶囊和丹参川芎嗪注射液等销售收入上亿的产品。
表 1 贵州省健康医药产业部分重点企业

资料来源:火石创造根据公开资料编制
三、空间链:立足各地基础,形成特色化空间布局
贵州省健康医药产业已形成包括贵阳新医药产业圈、侗乡大健康产业示范区和梵净山大健康医药产业示范区等在内的6个省级医药园区、2大示范区、10个示范县、30个示范基地的产业空间布局。
1. 贵阳新医药产业圈
贵州省打造贵阳新医药产业圈,主要分布在贵阳、遵义、黔南,形成以贵阳为核心,包括益佰、乌当、修文、清镇、龙里和贵安等6个省级医药园区。
(1)乌当区。2018年乌当区编制《贵阳市乌当区大健康产业引领示范区总体规划》,提出“一核一谷”的空间布局,其中“一核”是新天城区,由洛湾云锦产业园和新天园区为核心的多个产业园区组成,是医药产业项目布局的集中区域,包括研发、制造、物流和展销等全链条的产业环节及服务平台。“一谷”是医药制造谷。
目前乌当区形成了以健兴、威门、景峰、远程、天安、修正、康美和深圳柏昌等企业为龙头,开展中药、化学药等研发、孵化与生产,发展医药物流、检测等多元化的现代医药研发产业集群。
未来乌当区将重点做大做强化学药、生物制药,发展医学功能性食品制造及医疗器械、医疗耗材和药用包装制造。同时依托智汇云锦和洛湾科学创新中心两大平台,推动产业创业创新。
(2)修文县。修文县被列为“贵州省大健康医药产业发展示范县”。修文医药园区规划面积4.3平方公里,目前形成了包括民族药、生物制品、中成药、化学药和中药饮片等多元化发展的产品结构体系。集聚医药企业20多家,其中景诚制药、维康子帆药业、百灵和仁堂药业、德昌祥药业、贵阳亚宝制药、同济堂药业等已挂牌上市企业。
(3)清镇市。重点发展糖尿病药、大输液、医疗器械等医药产业。清镇毛栗山工业园(新医药产业园)占地1339亩,目前集聚了科伦药业、圣济堂制药、天使医疗器械、贵州科晖等重点企业,其中圣济堂制药为全省最大的糖尿病药品生产企业,科伦药业为全省最大的大容量注射剂生产企业,天使医疗器械为全省最大的医疗器械生产企业。此外,全市适合中药材GAP基地建设要求的土地超过3万亩,中药材种植面积达到1.7万亩,主要品种有金银花、天麻、太子参、铁皮石斛、白术等10余种。
(4)龙里县。重点发展中成药制剂、化学药制剂等医药产业细分领域,谋划发展康体运动、健康养生等产业。集聚神奇、瑞和、富华、良济、金桥、弘康等医药及相关企业18家,药企占地面积1556.7亩,从业人员2000余人,规模以上医药及相关企业11户。其中神奇药业、瑞和药业和弘康药业等企业被列为“巨人计划”培育方阵。瑞和“舒肝宁”注射液等4个药品被评为贵州省名牌产品,弘康药业的“百慈”商标通过贵州省著名商标认定。
(5)贵安新区。围绕“一园、一城、一基地”进行产业布局,重点建设新医药产业园、健康医疗城、医疗器械及医用材料产业基地。依托丰富的生态资源、文化资源、自然资源,以生态文化旅游、生态地产和绿色食品为重点,打造大健康新医药产业集群。依托贵州精准医疗大数据中心,积极打造国家级医学影像数据和基因数据为基础的医疗大数据中心。同时大力推进同济贵安医院及配套综合体、贵阳中医学院附属贵安新院(贵州大数据生命健康医院)、贵安生物科技产业城等产业项目。
2. 侗乡大健康产业示范区
核心区范围涉及从江洛香镇、贯洞镇和黎平县肇兴镇,规划控制面积98平方公里。依托丰富的中药材资源,重点发展太子参、何首乌等一系列中药产业,同时结合苗、侗、瑶等民族医药独特的治疗、养生、保健功效,大力发展苗族医药、侗族医药、瑶族医药,打造“养、游、医、健、食、管”产业体系。
目前示范区先后引进北科生物、宁方生物、3D打印、天下晶石、国药集团、碧生源、东阿阿胶等企业,着力将宁方生物培育为生物制药领域的龙头企业,将北科生物培育成为生命科学领域的龙头企业。
根据省发展改革委(省大健康办)制定印发《贵州省2019年大健康产业发展工作要点》(简称《工作要点》),支持侗乡示范区创建国家级民族文化旅游和大健康产业深度融合发展示范区。
3. 梵净山大健康医药产业示范区
核心区范围为江口县太平镇、双江街道、凯德街道,规划面积为20平方公里。《贵州梵净山大健康医药产业示范区发展规划》提出全面发展“医、养、健、管、游、食”六大方向,打造大健康产业全产业链的战略要求,重点发展健康旅游(养生)、健康养老产业,提升发展健康药食材、健康运动、健康医疗产业,机会发展健康医药、健康管理产业,形成梵净山示范区“2+3+2”的大健康产业结构。
目前示范区集聚了山河生物、同德药业、汉方集团等重点企业,未来在健康医药产业领域,重点发展苗药、中药和生物制品等细分领域。在健康药食材产业领域,重点发展中药材、健康食材细分领域。在健康运动领域,重点发展体育竞赛表演、体育健身休闲等细分领域。在健康医疗领域,重点发展第三方医疗服务、新型医疗服务等细分领域。在健康管理领域,重点发展中医调理型健康管理等细分领域。在健康养老领域,重点发展机构养老、居家社区养老等细分领域。
根据《工作要点》,未来梵净山示范区将建设成为国际知名的文化健康养生目的地。
四、创新链分析
1. 创新平台。根据《2018年贵州省中药民族药产业统计公报》数据显示,截至目前全省中药民族药产业领域共建有省级以上重点实验室、工程(技术)研究中心、企业技术中心等创新平台和机构超过70个。
2. 创新成果。根据火石创造数据库数据显示,截至目前,贵州省累计获批国产药品1633件,其中包括化药551件,治疗用生物制品17件,中药1064件等。累计获批国产医疗器械800件,其中包括一类医疗器械252件,二类医疗器械531件,三类医疗器械17件。
3. 创新资本。根据火石创造数据库数据显示,截止目前贵州省生物医药产业累计发生并购事件80起,累计发生融资事件11起。
4. 创新人才。《2018年贵州省中药民族药产业统计公报》数据显示,截至目前贵州医药企业和科研院所、大专院校研发人员接近9000人,其中贵州全省中药民族药产业领域共有省级科技创新人才团队超过30个。
五、产业政策
2018年底《行动方案》聚焦强化要素支撑、调整产业结构、深化开放合作等层面,实现产业中高速发展和向中高端转型。主要政策包括:推进规模化标准化生产基地建设,打造贵州标志性药材品种;引导和推动154个民族药独家品种的二次开发、市场开拓和品牌培育;重点培育具有贵州特色的天麻、铁皮石斛等药食两用产业;积极引导和推进全省药品新增进入新一轮国家药典、医保、基药及各省市招标目录,推动全省药品拓展市场。
2019年《工作要点》提出着力从市场准入、财政支持、土地供给、税收优惠、人才队伍建设、技术创新、投融资政策等方面加大贵州省健康医药产业的支持力度。并重点强调强化资金投入,立足贵州省大健康绿色产业基金,充分利用现有文化产业发展、科技风险投资、高新技术产业发展、商务发展等基金,重点支持大健康产业园区以及企业基础设施、重大项目建设和产品开发。
表 1 贵州省近年来健康医药产业重点政策

资料来源:火石创造根据公开资料编制
六、小结
贵州省近年来从密集出台政策、成立产业发展领导小组、打造产业示范区等多种举措着手,大力推进健康医药产业发展。但与江苏、广东等先进区域相比,还有极大提升空间。未来贵州省产业的发展需要重点关注以下几个层面:
1. 梳理国家产业分类与统计标准,结合贵州省中药、民族药特色产业,以反映未来产业跨界融合发展的趋势为主线,界定贵州省健康医药产业内涵与边界分类,构建健康医药产业统计指标体系,为打造千亿产业提供支撑。
2. 构建科学合理的健康医药产业体系,推动IT与BT的融合发展、制造业与服务业融合发展、前沿技术领域与区域特色产业融合发展,培育龙头企业,优化产品结构,提升产业规模,进一步做大做强黔药品牌。
3. 推动BT和IT融合发展,基于贵州省大数据产业发展优势,打造产业数字化指挥决策系统,提升健康医药产业资源配置效率。建设全省健康医药产业地图,动态监测产业发展。聚焦健康医药辐射力、全球资源吸附力、创新资源协同力,形成全省健康医药产业链、创新链、资本链、空间链、政策链的数字化网络体系。建设创新服务平台,实现创新要素和资源数字化、智能化、资源化、网络化精准匹配与协同,提升产业创新能力。
下一篇:洞察| 昆明市大健康产业发展研究