一、产业规模
天津市生物医药产业规模保持高速增长。2018年,天津市工业增加值6962.71亿元,比上年增长2.6%;医药制造业增长8.8%,比工业增加值增幅高6%。
根据《天津市生物医药产业发展三年行动计划(2018-2020年)》(简称“行动计划”),到2020年,天津市生物医药产业规模将达到1500亿元左右。其中,制造业主营业务收入达到800亿元左右,全市药品物流配送能力达到600亿元左右,研发服务收入达到100亿元左右,建设成为全国重要的生物医药产业创新基地、具有全球影响力的生物制药研发转化基地。

图1 2012-2018年天津市医药制造业工业总产值
注:火石创造根据公开资料整理,2018年数据为根据平均增速6%的预测值。
二、空间链
目前,天津市初步形成了滨海新区为核心区,武清、北辰、西青等区域特色产业集群的格局。
1.天津滨海新区
作为天津生物医药产业发展核心集聚区,生物医药产业正成为当地“特色名片”,产业规模保持高速增长,并形成了以国家生物医药国际创新园为核心的生物医药产业格局。
2018年滨海新区医药制造业增长9.8%,高于规上工业增加值增速(3.6%)。天津滨海新区初步形成了涵盖产品研发、技术转化、生产制造、商业物流和展示交流等功能的生物医药产业链,集聚了全国中药材和中药饮片行业的龙头企业盛实百草、全国最大的医教行业生产商天津天堰科技、拥有目前世界上规模最大的干细胞库之一天津市脐带血造血干细胞库的协和干细胞,以及致力于在高端生物技术领域打造中国民族顶级品牌的天津强微特生物等一大批生物医药行业领军企业。
(1)天津国际生物医药联合研究院。作为创新园的核心和标志,该研究院由科技部、商务部、卫生部、国家食品药品监督管理局和天津市人民政府在天津滨海新区共同建设。是国内规模最大、水平最高的生物医药应用技术研究开发机构。
目前入园企业264家,成功孵化康熙诺在香港上市。先后建立了12个平台,涵盖药物发现平台、药物研发信息平台、药物分析测试平台、生物药中试平台、中药新药研发平台、临床研究平台和药检所等。
拥有大量的专家学者,并且每年培养一百多名专业研究生人才,授予研究生学位。已吸引海内外高水平项目团队180个,其中国外项目占60%以上,孵化科技型中小企业97家,为滨海新区生物医药自主创新和产业化发挥聚集、辐射及带动效应。
以联合研究院的发展为开端,滨海新区生物医药产业配套环境逐步完善和区位辐射能力不断提升,高端生物医药平台加速集聚,形成了九州通医药健康产业园、中英医疗健康产业基地、天津市工业生物产业技术研究院和泰达生物医药产业园等重点产业发展载体。

图2 天津国际生物医药联合研究院
(2)九州通医药健康产业园。该园区占地面积135亩,总建筑面积约13.5万平方米,共分两期建设,主要包括生物医药研发中心、创新企业孵化中心、配套商务及生活中心、医药健康GMP生产中心。全部建成后,预计可以引进60~8家生物医药及健康产业相关的高科技企业。目前已经吸引了近十家企业入驻。
(3)中英医疗健康产业基地。该基地位于海洋科技园海星广场,占地15182.7平方米,总建筑面积44136.74 平方米,注册资金8000万元。总体项目包括中英基地一期技术平台区(包括GMP车间、检测加工平台、办公区等)、国际孵化器、英伦生活区与配套区等。随着该项目的落地,英国“牛津-剑桥-伦敦”金三角区域高端技术人才、基金、管理、销售与技术交流合作模式以及全球(重点为中英)医药领域领先研发技术成果都会被逐渐引入天津,并实现落地转化,带动滨海新区生物医药产业升级。
(4)天津市工业生物产业技术研究院。该研究院位于空港经济区中科智谷园区,将面向国际和国内生物科技及相关产业需求,通过科技研发、技术孵化、技术引进、技术输出、企业培育等方式,力争在生物基材料、生物医药、生物检测、功能性食品等相关生物产业取得重大进展。中德生物技术和医疗器械产业园也于今年成功落地新区。这座专业化园区将主要瞄准生物技术和医疗器械领域,推动两国生物医药领域企业优势互补、共赢发展。
(5)泰达生物医药产业园。作为承接开发区生物医药产业化项目的重要载体,总土地面积1平方公里,根据开发区生物医药产业的发展定位,园区在重点行业选择上,主要以高端化学制剂、医疗器械、CRO/CMO服务外包以及生物制剂行业为主;在产业链环节上,侧重产业化和大型制造类项目。目前,泰达生物医药产业园起步区项目已经建成并投入使用。
2.武清开发区
生物医药产业是武清开发区三大主导产业之一,开发区着力打造生物医药产业软硬环境,积极承载京津冀三地产业转移资源,推动生物医药产业快速聚集。
园区已有60余家生物医药企业,包括天狮公司、红日药业、赛诺制药等龙头企业,注册资本20余亿元,初步形成了以基因测序、中药颗粒、医疗器械、诊断试剂为主的产业体系。武清开发区抢抓京津冀协同发展机遇,积极承接北京产业转移,加大在京招商引资力度,近期引进了国内肿瘤基因检测服务龙头企业金橡生物等智能生物制造项目23个,成功引进水母基因、擎科生物等项目,形成智能生物产业聚集。
3.北辰区
北辰区依托天津唯一一家以医药医疗器械产业作为功能定位的园区天津医药医疗器械工业园,形成了以医疗器械为特色的产业集聚。天津医药医疗器械工业园致力于发展成为中国北方医药医疗器械生产研发中心,科研成果转化基地和物流集散中心。
园区总控规面积8.79平方公里,发展储备用地近20平方公里,集聚了天津医药集团、天士力集团、陕西医药集团环球印务有限公司、九州通医药物流集团、国药集团(天津)医疗器械、天宸(天津)生物科技、天津欣普赛尔生物医药科技有限公司等多家大型医药生产及配套企业落户园区,初步形成医药医疗器械研发生产、医药包装、医药物流等多个行业板块,产业集聚初具规模。
4.西青经济技术开发区
西青经开区已形成了医药研发、药品生产、医疗器械、医药服务平台、医疗诊断与咨询等完善的产业集群,汇聚了日本武田药品、田边制药、力生制药、同仁堂、赫素制药、太平洋制药等一大批高素质的医药企业,形成了心脑血管、抗菌和抗癌三大类药品。
三、产业链
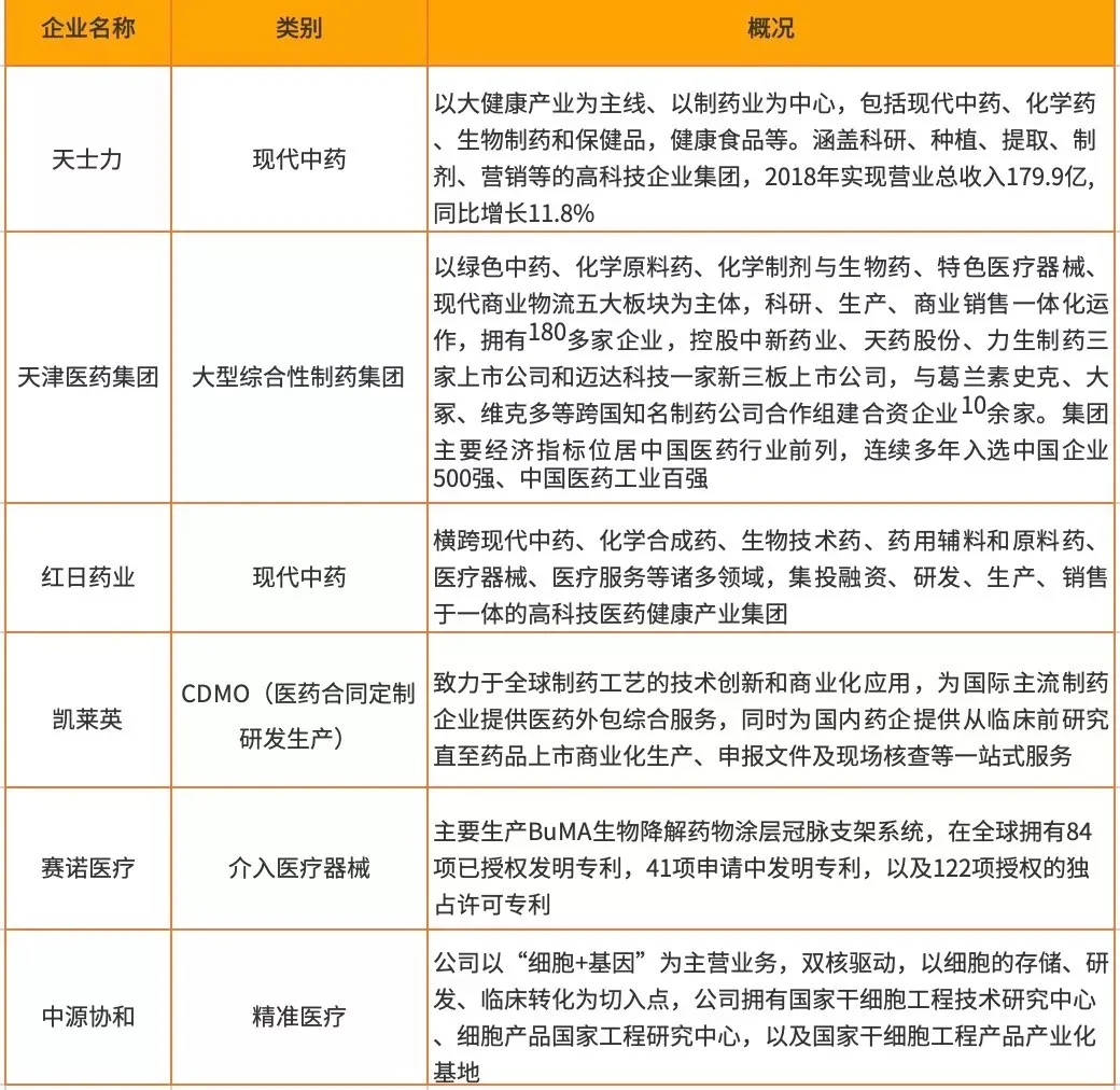
截至目前,天津市共有医药制造规上企业90家,医药工业企业500强14家,医药工业百强企业4家,上市公司24家,聚集了天津医药集团、天士力、中新药业、红日药业、凯莱英等一批领军企业,以及汉康医药、赛诺医疗、天堰医教、康希诺生物等一大批科技小巨人企业,成为天津市生物医药领域的中坚力量,在化学药和中药领域形成优势。
表1 天津市部分生物医药重点企业

资料来源:火石创造根据公开资料整理
四、创新链
1.创新平台加速集聚。天津市拥有南开大学、天津大学等国内知名综合性院校,拥有天津医科大学和天津中医药大学两所专业本科院校。另外,天津生物医药领域拥有工程技术研究中心2个、重点实验室4个、临床医学研究中心1个、企业技术中心6个、部委级重点实验室15个,聚集了天津药物研究院、天津国际生物医药联合研究院、中科院天津工业生物技术研究所等一批高水平研发平台,初步形成体系完备的创新研发体系。
2.创新成果突出。根据火石创造数据库数据显示,截至2018年底,天津市累计获批国产药品3106件,累计获批国产医疗器械2238件,其中包括一类医疗器械790件,二类医疗器械1080件,三类医疗器械368件。
3.创新资本。截至2018年底,天津市生物医药产业累计发生融资事件27起,融资金额高达27.49亿元。2018年,天津市生物医药领域共发生融资事件6起,其中发生在互联网医疗领域和药品领域各2起,医疗器械和体外诊断领域各1起。
五、产业政策
为了加快培育生物医药产业发展,天津市出台一系列促进生物医药产业发展的政策文件,主要包括《天津市生物医药产业发展三年行动计划(2015-2017年)》《天津市智能医疗与健康专项行动计划》《天津市生物医药产业发展三年行动计划(2018-2020年)》等文件,对生物医药产业应用示范、创新创业和公共服务平台建设等项目给予财政金融支持,为产业发展营造了良好的政策环境。
参考资料:
《天津市生物医药产业发展三年行动计划(2018-2020年)》
来源 | 火石创造